Полезные советы: установка домофонной трубки своими руками

Хотите установить домофонную трубку самостоятельно? В этой статье вы найдете полезные советы, которые помогут вам выполнить эту задачу!


При выборе домофонной трубки обратите внимание на ее функциональность и качество звука.

Все неисправности домофонных трубок и ремонт своими руками (почти все)

Перед установкой изучите инструкцию, чтобы правильно подключить каждый провод.

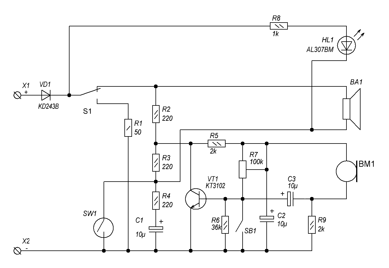
Домофонная трубка как работает и что внутри. Разбор схемы и алгоритма работы.

Установите домофонную трубку на оптимальной высоте для удобного пользования.

Мало кто знает об этой функции МОБИЛЬНОГО ТЕЛЕФОНА!

Проверьте работоспособность установленной трубки, прежде чем закрепить ее навсегда.

Автооткрыватель для домофона

Убедитесь, что провода надежно закреплены и защищены от влаги и механических повреждений.

Замена домофонной трубки своими руками

При необходимости, прокладывайте кабели и провода в защитных трубах или краскопультом.

Ремонт домофонной трубки

Не забудьте проверить совместимость домофонной трубки с вашей системой домофона.

Не срабатывает кнопка домофона открытия входной двери !

При монтаже используйте специализированные инструменты, чтобы избежать повреждений и обеспечить надежность установки.

Подключение трубки домофона в квартире 2 провода

При подключении к домофонной системе, следуйте инструкциям производителя, чтобы избежать неправильного подключения и возможных проблем.

Не стесняйтесь обратиться за помощью к профессионалам, если у вас возникают трудности при установке домофонной трубки.

НЕ ВЗДУМАЙ ВЫБРОСИТЬ Старый ДОМОФОН ! mega Полезная Самоделка своими руками